
Our children can take the lead and guide us
toward a better future.
We have wonderful service models – both humanitarian and environmental – sprinkled throughout our communities nationwide, and globally.
- We have the capability to bring these models to each and every community.
- We have the infrastructure to support this work and coordinate nationwide.
- We have the workforce – the personnel – and the desire to execute.
Our social entrepreneurs are ready, our schools are ready, our children are ready. We have all the capability at our disposal. Nothing stands in our way. This initiative requires no legislation nor start-up funding.
We can do this. It is a rather simple proposition.
Service learning connects community service with
academic learning, personal growth, and civic responsibility.








Kindergarten lays a beginning foundation of year long service learning.
We can gather our resources.

- Social entrepreneurs, project models
- Schools, children, teachers
- Parents, community members
- Service learning
- Technology
First graders loved working on the
hospital dolls service learning project.
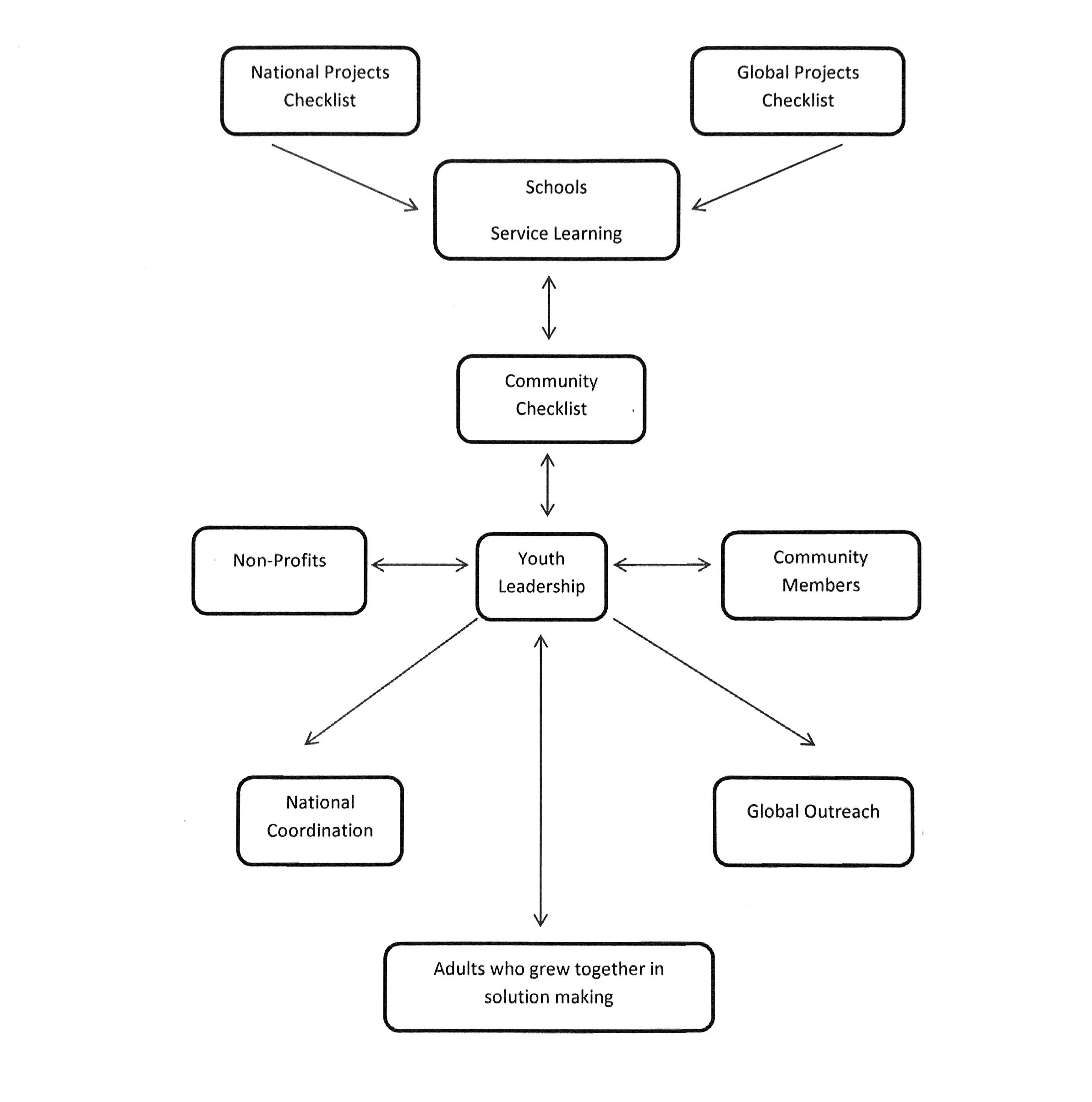
We can organize ourselves.

- Schools at the center
- Community Checklists
- Organized K – 6
- Student leadership roles
A National Checklist of Projects
coordinates our service involvements.
We can see our progress.
Student track of local outcomes
and combine them with peers nationwide.
We have all the parts. We just need to put them together.

As adults, we have been unsuccessful for too long. It’s time to place our children at the forefront of our service efforts. It’s time for our children to learn from our best social entrepreneurs with schools, education as the backbone. Our children deserve this opportunity.
It’s time to grow a generation of leaders that knows how to collaborate and problem solve efficiently and effectively.

